Ham Radio Site by RADIOKARAGANDA
Новости сайта на Ваш E-mail

Главная Обо мне Гостевая книга Обратная связь Новости Ссылки Космонавтика Софт Антенны Конструкции Схемы Модернизация Радиолюбительская технология Справочники QSL-bureau

Страница обновлена
Главная / Радиолюбительский софт / ..

Компьютер в роли осциллографа, спектроанализатора, частотомера и генератора

© КомпьюFerra, Игорь Зубаль,
    E-mail zi12@inbox.ru

Современная измерительная аппаратура давно срослась с цифровыми и процессорными средствами управления и обработки информации. Стрелочные указатели уже становятся нонсенсом даже в дешевых бытовых приборах. Аналитическое оборудование все чаще подключается к обычным ПК через специальные платы-адаптеры. Таким образом, используются интерфейсы и возможности программ приложений, которые можно модернизировать и наращивать без замены основных измерительных блоков, плюс вычислительная мощь настольного компьютера.

Кроме того, и расширение возможностей обычного компьютера возможно за счет разнообразных программно-аппаратных средств, - специальных плат расширения, содержащих измерительные АЦП (аналого-цифровой преобразователь) и ЦАП (цифро-аналоговый преобразователь). И компьютер очень легко превращается в аналитический прибор, к примеру, - спектроанализатор, осциллограф, частотомер: , как и во многое другое. Подобные средства для модернизации компьютеров выпускаются многими фирмами. Однако цена и узконаправленная специфика не делают это оборудование распространенным в наших условиях.

Но зачем далеко ходить? Оказывается, простой ПК в своей конструкции уже содержит средства, которые с некоторыми ограничениями способны превратить его в тот же осциллограф, спектроанализатор, частотомер или генератор импульсов. Согласитесь, уже немало. К тому же делаются все эти превращения только с помощью специальных программ, которые к тому же совершенно бесплатны и каждый желающий может их скачать в Интернете.

Вы, наверное, зададитесь логичным вопросом - как же в измерениях можно обойтись без АЦП и ЦАП? Никак нельзя. Но ведь и то и другое присутствует почти в каждом компьютере, правда, называется по другому - звуковая карта. А чем не АЦП/ЦАП, скажите, пожалуйста? Это уже давно поняли те, кто написал для нее массу программ, не имеющих никакого отношения к воспроизведению музыки. Ведь обычная звуковая плата ПК способна воспринимать и преобразовывать сигнал сложной формы в пределах звуковой частоты и амплитудой до 2В в цифровую форму со входа LINE-IN или же с микрофона. Возможно и обратное преобразование, - на выход LINE-OUT (Speakers). Таким образом, вы можете работать с любым сигналом до 20 кГц, а то и выше, в зависимости от звуковой платы. Максимальный предел уровня входного напряжения 0,5-2 В тоже не составляет проблемы, - примитивный делитель напряжения на резисторах собирается и калибруется за 15 минут. Вот на таких-то нехитрых принципах и строятся программное обеспечение: осциллографы, осциллоскопы, спектроанализаторы, частотомеры и, наконец, генераторы импульсов всевозможной формы. Такие программы эмулируют на экране компьютера работу привычных для нас приборов, естественно со своей спецификой и в пределах частотного диапазона вашей звуковой платы.

Как это работает? Для пользователя все выглядит очень просто. Запускаем программу, в большинстве случаев такое ПО не нужно даже инсталлировать. На экране монитора появляется изображение осциллографа: с характерным для этих приборов экраном с координатной сеткой, тут же и панель управления с кнопками, движками и регуляторами, тоже часто копирующими вид и форму таковых с настоящих - аппаратных осциллографов. Кроме того, в программных осциллографах могут присутствовать дополнительные возможности, как, например, возможность сохранения исследуемого спектра в памяти, плавное и автоматическое масштабирование изображения сигнала и т.д. Но, конечно же, есть и свои недостатки.

Как подключиться к звуковой карте? Здесь нет ничего сложного - к гнезду LINE-IN, с помощью соответствующего штекера. Типичная звуковая плата имеет на панельке всего три гнезда: LINE-IN, MIC, LINE-OUT (Speakers), соответственно линейный вход, микрофон, выход для колонок или наушников. Конструкция всех гнезд одинакова, соответственно и штекеры для всех идут одни и те же. Программа осциллограф будет работать и отображать спектр и в том случае если снимается звуковой сигнал с помощью микрофона, подключенного к своему входу. Более того, большинство программных осциллографов, спектроанализаторов и частотомеров нормально функционируют, если в это же время на выход звуковой платы LINE-OUT выводится какой-то другой сигнал с помощью другой программы, пусть даже музыка. Таким образом, на одном и том же компьютере можно задавать сигнал, скажем с помощью программы генератора, и тут же его контролировать осциллографом или анализатором спектра.

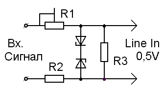
При подключении сигнала к звуковой плате следует соблюдать некоторые предосторожности, не допуская превышения амплитуды выше 2 В, что чревато последствиями, такими как выходом устройства из строя. Хотя для корректных измерений уровень сигнала должен быть гораздо ниже от максимально допустимого значения, что так же определяется типом звуковой карты. Например,  при использовании популярной недорогой платы на чипе Yamaha 724 нормально воспринимается сигнал с амплитудой не выше 0,5 В, при превышении этого значения пики сигнала на осциллографе ПК выглядят обрезанными (рис.1). Поэтому для согласования подаваемого сигнала со входом звуковой карты потребуется собрать простой делитель напряжения (рис.2).

1

Рис. 1.

2

Рис. 2.

Резисторы подбираются так, чтобы сопротивление R3 было ниже входного сопротивление вашей звуковой карты, оно может составлять значение порядка 20 кОм. Подстроечным резистором напряжение на входе выставляется на нужном уровне, стабилитроны подбираются на напряжения менее 2 В, скажем КС119А - 1,9 В. В случае превышения напряжения сигнала на входе звуковой карты (на резисторе R3) выше нормы, сработает защита - начнется пробой стабилитронов и напряжение не поднимется выше  1,9 В. Можно использовать и другие типы стабилитронов на напряжение 1-1.8 В, но ставить их следует обязательно, иначе вы рискуете своим звуковым входом. Разводка штекера для звуковой платы показана на (рис.3).

3

Рис. 3.

Так как звуковая карта не является полноценным АЦП, то измерять подаваемую на него амплитуду входного сигнала это устройство на аппаратном уровне не в состоянии. Тем более что сигнал сначала проходит через делитель напряжения на резисторах, к тому же еще нужно учитывать внутреннее сопротивление звуковой платы, которое достаточно низко, как для полноценного вольтметра. Однако шкалы некоторых программ-осциллографов имеют типичную градуировку <вольт/дел>, а так же средства для калибровки уровня сигнала, чтобы хоть как-то подстроить шкалу на панели под действительное значение напряжения. Естественно, так как разумный уровень входного сигнала составляет где-то 0,5 В, калибровка программы возможна только в связке с калибровкой внешнего делителя напряжения с помощью построечного резистора. Таким образом, если мы знаем амплитуду подаваемого на вход сигнала, то используя регулировки с помощью стандартного микшера Windows, внутренних настроек программы-осциллографа и настройки делителя напряжения, шкалу можно откалибровать так чтобы она соответствовала действительным значениям амплитуды сигнала в дальнейшем, хотя здесь вряд ли стоит надеяться на высокую точность.

Прежде чем начать работу с линейным входом звуковой карты, проверьте, включен ли в микшере Windows этот канал (Регулятор громкости\ Параметры\Свойства\Запись\Line\Ok\Recording Control). В этой статье нами будет рассмотрено несколько программ: осциллографы, спектроанализаторы, частотомер и генераторы колебаний всевозможной формы. Это ПО работает под управлением ОС Windows95/98 и для них подойдут компьютеры с довольно-таки посредственными, на сегодняшний день, параметрами.

Начнем свой обзор, пожалуй, с наиболее распространенных и нужных в радиолюбительской практике приборов - осциллографов.

Digital Oscilloscope 3.0 - название говорит само за себя. Эта программа представляет собой однолучевой цифровой осциллограф (рис.4). Ее можно взять по адресу http://payalnik.hypermart.net/ (139 кб) в разделе <Приборы/Осциллографы>.

4

Рис. 4.

Сигнал в этом случае должен подаваться через правый канал звуковой карты. Частота дискретизации 44,1 кГц, максимальная частота обрабатываемого сигнала обычно в два раза меньше частоты дискретизации. Окно программы на вид напоминает лицевую панель настоящего осциллографа, поэтому для многих знакомство с ней покажется привычным делом. Даже движки регуляторов здесь выполнены вращающимися, как бы рукоятки потенциометров, что в принципе не характерно для компьютерных программ. Вращать курсором мыши такие стилизованные движки не очень-то удобно.

5

Рис. 5.

Справа от типичного экрана находятся основные органы управления: синхронизация (trigger), установка частоты и усиления. Чтобы синхронизация действовала, кнопка справа вверху от движка должна находится в состоянии ON, потом вращением движка нужно добиться наиболее качественного изображения на экране. Вообще-то изображение в режиме синхронизации этого осциллографа качественным можно назвать далеко не всегда: часты случаи, когда сигнал лишь мелькает на экране, пропадая в промежутках вообще. Зато, в отличие от некоторых других программ, сигнал действительно синхронизируется, перестает плыть по экрану. Градуировку движка усиления (VOLT/DIV), исходя из сказанного выше, вряд ли можно воспринимать серьезно, - сама по себе программа-осциллограф не может понять какое напряжение подается на вход звуковой карты. Хотя в программе предусмотрено два уровня калибровки этого параметра (Options/Calibrate), в моем случае калибровка из программы не помогла, так как калибровать можно было только в сторону увеличения чувствительности, а мне-то надо было наоборот - уменьшать. Поэтому калибровку по ослаблению сигнала здесь и в других случаях следует, проводит из микшера Windows: Громкость(системный трей, правой клавишей мыши)\Регулятор громкости\ Параметры\Свойства\Запись\Line\Ok. После этого долгого пути перед вами появится регулятор ослабления входного сигнала звуковой карты (рис.5). Калибровку также можно производить с помощью подстройки резисторов входного делителя напряжения. Лишь после скрупулезной калибровки вы сможете иметь более или менее объективное представление о величине измеряемого сигнала по показаниям на экране осциллографа.

Внизу под экраном расположены регуляторы периодов дискретизации сигнала и обновления экрана, правее - вспомогательные регуляторы. Среди них странно видеть регулятор фокусировки луча в цифровом осциллографе. Есть возможность сохранения измеряемого сигнала.

Oscilloscope 2.51 скачать можно по адресам http://payalnik.hypermart.net/, http://radiotech.by.ru/, www.radiofan.gaw.ru/soft/winscope.zip (90 кб) в соответствующих разделах. Включает в себя двухлучевой осциллограф и спектроанализатор, частотный диапазон: 20 Гц-20 кГц. Компоновка осциллографа и анализатора спектра более удобна для использования на экране компьютера (рис.6), регуляторы организованы в виде ползунков, его функциональность выше, чем в предыдущем случае. Органы управления расположены в верхней части окна в виде кнопок, движимые регуляторы - как обычно, сбоку от экрана.

6

Рис. 6.

Так как осциллограф двухлучевой, то для него могут использоваться оба канала звуковой карты, соответствующий режим включается кнопками над экраном. А вот спектроанализатор у меня работал только от правого канала звуковой карты. Синхронизация включается (Trigger level:) и отключается кнопками над экраном, причем возможна синхронизация как по восходящему, так и по нисходящему фронту импульса, хотя часто бывает, что сигнал даже довольно правильной формы невозможно синхронизировать ни тем, ни иным способом.

Основные органы управления расположены сбоку от экрана. Усиление устанавливается двумя вертикальными бегунками отдельно для лучей Y1, Y2, рядом с ними находятся ползунки меньшего размера для возможности вертикального смещения сигналов лучей. Положению ползунков усиления соответствуют числовые значения в окне GAIN, хотя последние малоинформативны. В следующем блоке первым идет регулятор <Т> (мс/дел) с ним связаны две кнопки над экраном, позволяющие менять масштаб как 1/10. Изображение на кнопках соответствует сигналу большего и меньшего периода. Числовое значение размерности времени отображается в окне SWEEP, однако отображаемое значение относится не к одному делению ячейки сетки, как обычно, а ко всему экрану - 10 делений. В окошках под экраном отображаются значения той точки экрана, на которую наведен курсор мыши. Для более точного измерения таким образом следует включить кнопку METER mode, тогда курсор приобретает форму перекрестка.

Из режима осциллографа легко перейти в режим спектроанализатора, достаточно нажать кнопку (FFT) справа над экраном. При этом в окне SWEEP значения начинают отображаться уже в Гц, масштаб задается тем же ползунком <Т>. Верхний предел оси частот в режиме спектроанализатора определяется так же из меню вкладки Options\Timing. Режим спектроанализатора удобно также использовать для определения частоты стабильного сигнала на осциллографе. В этом случае, переключившись из осциллографа на спектроанализатор, сигнал будет изображен в виде острого пика на шкале частот (рис.7). Наведя мышкой на середину пика сигнала перекресток указателя, вы увидите в окошке под экраном числовое значение частоты этого сигнала.

7

Рис. 7.

Удобно пользоваться кнопкой <1:1>, при ее нажатии изображение сигнала автоматически масштабируется по амплитуде до уровня двух пунктирных линий на экране, так уходит меньше времени на настройку чувствительности. Кроме того, из вкладки Options\Colors можно задать любые цвета для лучей и сетки экрана.

Насчет программных спектроанализаторов стоит оговорится отдельно. Об амплитуде сигналов в спектре здесь мы можем судить лишь относительно, ведь звуковые платы, ввиду своей специфики, не имеют средств определения абсолютной величины амплитуды поступающего на них сигнала. Программы же, использующие уже оцифрованный сигнал со звуковой карты, тем более не в состоянии определить его действительный уровень. Но на практике от них этого и не требуется, обычно уровень сигнала спектра наглядно изображается на шкале в относительных единицах.

Spectrogram v5.0.5 - представитель программ-спектроанализаторов с удобным интерфейсом и довольно-таки продвинутыми возможностями. Анализ сигнала возможен как из файла, так и по входу звуковой карты. Последнее, в принципе, нас больше всего и интересует. В анализаторе предусмотрены гибкие возможности для настройки. Взять программу можно там же, на <Паяльнике> в разделе <Приборы/ Спектроанализаторы> (http://payalnik.hypermart.net/, 245 кб) или на странице рекомендованной разработчиками (www.monumental.com/rshorne/gram.html), где вы также сможете найти обновления программы.

Способ восприятия сигнала устанавливается из меню File, Scan Input - сигнал сканируется со входа звуковой платы (или нажатием клавиши F3). Шкала частот может быть представлена как в линейном, так и в логарифмическом виде. Возможно включение одного либо двух каналов звуковой платы. Окно программы организовано просто и удобно (рис.8). По экрану с помощью мышки двигается курсор, в виде крестового прицела, достаточно навести его на интересующую точку, и внизу в окошке вы получите числовые значения относительной амплитуды (Дб) и частоты в выбранной точке. Таким образом, программу можно использовать и в качестве частотомера для сигнала фиксированной частоты, который будет виден на экране как единый (за исключением гармоник), самый высокий пик.

8

Рис. 8.

Перед началом каждого сеанса работы необходимо задать установки на панели настроек, она-то и будет каждый раз появляться при последующих нажатиях клавиши F3 (рис.9). Панель настроек организована довольно удобно, состоит из четырех основных разделов. Для начала необходимо задать способ отображения на экране сканируемого сигнала, в разделе Display Characteristic, в установках Display Type для нас лучше всего подойдет Line или Bar, график будет отображен линией либо в виде гистограммы соответственно. При этом по горизонтали расположена ось частот, и ось амплитуд по вертикали, как и положено.

9

Рис. 9.

На интервал значений на оси частот влияют установки сразу из двух разделов панели настроек. В Sample Characteristic\ Sample Rate задается предел величины дискретизации, до 44кГц. Однако на реальный масштаб на экране еще сильно влияют и установки из раздела Frequency Analysis. Здесь следует обратить внимание на установки значений FFT Size. Значения FFT задают степень дискретизации в преобразованиях Фурье, используемых при программной обработке спектрограммы. Чем выше FFT, тем выше точность и разрешающая способность спектрограммы, однако требуется больше времени для расчета и сужается отображаемый интервал значений на оси частот. Так при установках Sample Rate на 5,5 кГц, а FFT Size в значение 16384, мы получим наименьший частотный диапазон (от 0 до 86 Гц) при наибольшем разрешении. Для использования же максимального размаха частот придется установить значения параметров в противоположные крайние значения: 44кГц, 512 - FFT, при этом мы получим интервал 0-22050 Гц. Интервал по оси частот может так же смещаться с помощью движка Band, таким образом, чтобы измерения проводились не от нуля, а от какого-либо более высокого значения, что тут же отображается в окошках справа от регулятора.

В этой программе-спектроанализаторе регулируется еще много чего, вплоть до цветовой гаммы представления сигналов. Есть подробный Help, естественно на английском языке. Программа оставляет очень хорошее впечатление, если бы не ограниченный звуковой платой узкий диапазон измерений:

Frequency Counter 1.01 - вот дошла очередь и до цифрового частотомера, так же реализованного программным путем. Его частотный диапазон определяется частотой дискретизации 44,1 кГц. Программу можно найти по адресу http://payalnik.hypermart.net/ (95 кб) в разделе <Приборы/Частотомеры>.

Интерфейс этого частотомера отличается приятным видом и небольшими размерами (рис.10). Даже цифры здесь стилизованы под показания сегментных индикаторов, с их крупными размерами, характерным наклоном и ярким видом.

10

Рис. 10.

Прибор отличается довольно высокой точностью показаний, хорошо воспринимает сигнал с импульсами прямоугольной формы, при синусоидальном сигнале желательно чтобы его амплитуда на входе была не ниже 0,5 В. Под цифровым табло находятся регуляторы периода пересчета, который может меняться в довольно-таки больших пределах, и установка синхронизации, где можно выбрать автоматический или ручной режим. Справа находится блок кнопок под названием HYSTERESIS, о их смысле можно судить на практических примерах, - при включении на <0> на показаниях частотомера начинают сказываться наводки в проводах, что проявляется даже в отсутствие входного сигнала, при включении последующих значений ситуация исправляется. Таким образом, этот блок отвечает за чувствительность по входному каналу.

Генераторы сигналов
Генератор импульсов полезная вещь в радиолюбительской практике. Для тех, кто занимается ремонтом и настройкой звуковой усилительной аппаратуры это устройство окажется незаменимым помощником в работе, поможет оно и при проверке трактов радиоприемников, магнитофонов и другой техники. Нелишним будет этот прибор и лабораториях школ и ВУЗ'ов. Отличный генератор в звуковом диапазоне может получится из ПК, здесь ничего даже не придется выдумывать, как, например в случае с осциллографом или анализатором, - все компоненты выполняют свои исконные функции. Сигнал снимается с выхода LINE-OUT или Speakers, с помощью стандартного разъема (рис.3), его амплитуда может достигать уровня 0,5 В. Обычная звуковая карта может генерировать сигнал с частотой до 22 кГц, выше - реже, форма может быть любая, была бы программа, которая ее задает. Вот об этих-то программах-генераторах мы сейчас и поговорим, все их можно свободно скачать из Интернета.

NCH Tone Generator - может быть установлен под операционными системами Windows 3,1/95/98/NT/2000, его частотный диапазон в пределах 1-20000 Гц. Программа имеет компактный интерфейс (рис.11) и дает довольно большой выбор в форме сигналов: синусоидальный (sine), прямоугольный (square), треугольный (triangle), пилообразный (sawtooth), импульсный и <белый шум> (white noise).

11

Рис. 11.

Сигнал можно сохранить в виде файла, предварительно задав время звучания. К недостаткам можно отнести отсутствие на панели программы регулятора ослабления (амплитуды), предполагается, что в этом качестве будет использоваться стандартный микшер Windows, что вполне приемлемо, но менее удобно. Так же нельзя настраивать форму заданного сигнала, скажем, по скважности, впрочем, как и по каким либо другим параметрам. Программу можно найти по адресу http://payalnik.hypermart.net/ (85 Кб) в разделе <Приборы/Генераторы>, или www.nch.com.au/action.

Test Tone Generator - программа может использоваться не только в качестве генератора синусоидального, прямоугольного, треугольного сигнала заданной частоты и амплитуды (рис.12), но также имеет расширенные возможности - как генератор sweep-сигнала. Sweep-сигнал представляет из себя колебания с монотонно нарастающей частотой постоянной амплитуды. Интервал частот и период sweep-сигнала задается в соответствующей вкладке (рис.13), его также можно сделать периодически повторяющимся, включив LOOP.

12

Рис. 12.

13

Рис. 13.

На панели программы находятся все необходимые регуляторы, правда, что-либо настраивать в режиме воспроизведения сигнала нельзя, генерация автоматически отключается. Частотный диапазон ограничен уровнем в 20000 Гц. Есть возможность сохранения в файл. Программу можно найти по тому же адресу, что и первую, а также на страничке предлагаемой разработчиком, куда также возможно поступление новых версий программного обеспечения (http://www.esser.u-net.com/, 160 Кб).

Generator Version 1.02 (beta 1) - отличительной особенностью этого генератора является возможность производить установки как частоты, так и амплитуды независимо для левого и правого каналов (рис.14). При необходимости один из каналов можно отключить.

14

Рис. 14.

В программе вроде бы присутствует возможность задавать продолжительность сигнала в ms, однако у меня эта функция почему-то не работала. Поэтому для нормальной работы необходимо задать непрерывный режим воспроизведения - LOOP. Верхний диапазон частот здесь ограничен значением 22050 Гц. Работает этот программный генератор под ОС Windows 95/98. Автор программы Андрей Шуклин предлагает свой продукт, а также его возможные обновления, на своей страничке (www.actor.ru/~gels/generat.htm, 13 Кб), также его можно найти по адресу http://radiotech.by.ru/ в разделе <Программы>.

Marchand Function Generator - генератор, позволяющий формировать сигнал на оба канала. Частота для обоих выходов устанавливается одна и та же, но для каждого канала по отдельности можно задать форму сигнала: синусоидальный, прямоугольный, треугольный, импульсный; а так же амплитуду. В остальном функциональность программы минимальна (рис.15).

15

Рис. 15.

Верхний предел частоты - 20000 Гц. Скачать программу можно на русскоязычном сайте (http://www.radiofan.gaw.ru/, 37 Кб) в разделе <Программы>, авторы же продукта рекомендуют обращаться по адресу http://www.marchandelec.com/.

Sine Wave Generator 3.0 - напоследок программа-генератор с ярким дизайном и верхним уровнем частот в установках 40000 Гц. Сигнал формирует только синусоидальной формы. В крупном окне регуляторы стилизованы под вращающиеся движки потенциометров (рис.16). Имеется возможность задавать sweep-сигнал, правда здесь задается только интервал частот, время нарастания всегда остается фиксировано.

16

Рис. 16.

При использовании этого генератора у меня возникли сомнения насчет соответствия значений установленной на табло частоты частоте реально выводимого сигнала, по крайней мере, в области ближе к низким частотам. Взять генератор можно в разделе программ на том же сайте (http://www.radiofan.gaw.ru/, 117 Кб).

Что же, несмотря на кажущуюся простоту подобного обеспечения, практически ни одна из представленных программ-генераторов не повторяет другую, каждая из них отличается какими-то своими особенностями. Не следует забывать, что это все-таки бесплатное программное обеспечение.  В своем многообразии эти программы предоставляют довольно широкий выбор возможностей ограниченных лишь относительно небольшим частотным диапазоном звуковой платы ПК.

Напоследок хочу лишь высказать одно предостережение. Современные материнские платы в большинстве своем имеют интегрированный звук и, соответственно, все три звуковые разъема на борту. Это реализуется путем установки отдельной звуковой микросхемы, но чаще сразу на уровне чипсета - главной микросхемы материнской платы. Качество звука при такой реализации довольно посредственное, поэтому пользователи все же стараются установить на своих ПК полноценную звуковую плату. В случае с отдельной звуковой платой возможные неудачные эксперименты с подачей напряжения на звуковой вход, мало ли что может случиться, могут окончиться лишь выходом со строя относительно недорогого устройства и потерей звука в ПК. При аварийной ситуации со встроенным на материнской плате звуком, вы рискуете испортить наиболее дорогую и значимую часть компьютера.

Удачных экспериментов.

От редакции. Для более качественной работы осциллографа, анализатора и генератора на недорогих современных звуковых картах следует стараться задавать частоту дискретизации в 48 кГц (а не 44,1), поскольку именно она является внутренней частотой современных AC'97-кодеков и используется для дальнейшей передачи данных. Это позволит избежать возможных искажений от передискретизации, как, например, на рисунке www.ferra.ru/pubimages/12488.gif (пояснения см., например, в статье www.ferra.ru/online/multimedia/8633).